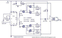
This is graphic of Inverter 100W, 12V DC to 220V AC. the circuit diagram, is made for electronic browser online.
other circuit
-
NiCd – NiMH Battery Charger circuit diagram Note: I is 1/10 of the battery’s charging capacity. For example if battery has a rated capac...
-
CIRCUIT POWER AMPLIFIER 2000 WATT SCHEMATIC DIAGRAM This is linear amplifier which need advance knowledge in electronics since the schematic...
-
CIRCUIT 13.8 VOLT 20 A TRANSFORMERLESS POWER SUPPLY SCHEMATIC DIAGRAM This 13.8 Volt 20 A regulated transformerless power supply. 20A transf...
-
Trainer Mikro Lengkap berbasis SMARTAVR ATmega 8535 ver 4.0 Kit trainer lengkap cocok untuk kampus dan individu, mikrokontroler berbasis ATM...